○四日市市工事執行規則及び四日市市工事執行規程の施行に関し必要な書類の様式を定める要綱
平成23年3月31日
告示第107号
〔注〕平成23年11月から改正経過を注記した。
四日市市工事執行規則(昭和46年四日市市規則第34号。以下「規則」という。)及び四日市市工事執行規程(昭和46年四日市市訓令甲第12号。以下「規程」という。)の施行に関し、必要な書類の様式は、別に定めがあるもののほか、次のとおりとする。
(1) 入札参加資格審査申請書(建設工事)・・・・・・・・・・・・〔第1号様式〕
(2) 入札参加資格審査申請書(測量・建設コンサルタント等)・・・〔第2号様式〕
(3) 指名通知書・・・・・・・・・・・・・・・・・・・・・・・・〔第3号様式〕
(4) 指名通知書(郵便入札用)・・・・・・・・・・・・・・・・・〔第4号様式〕
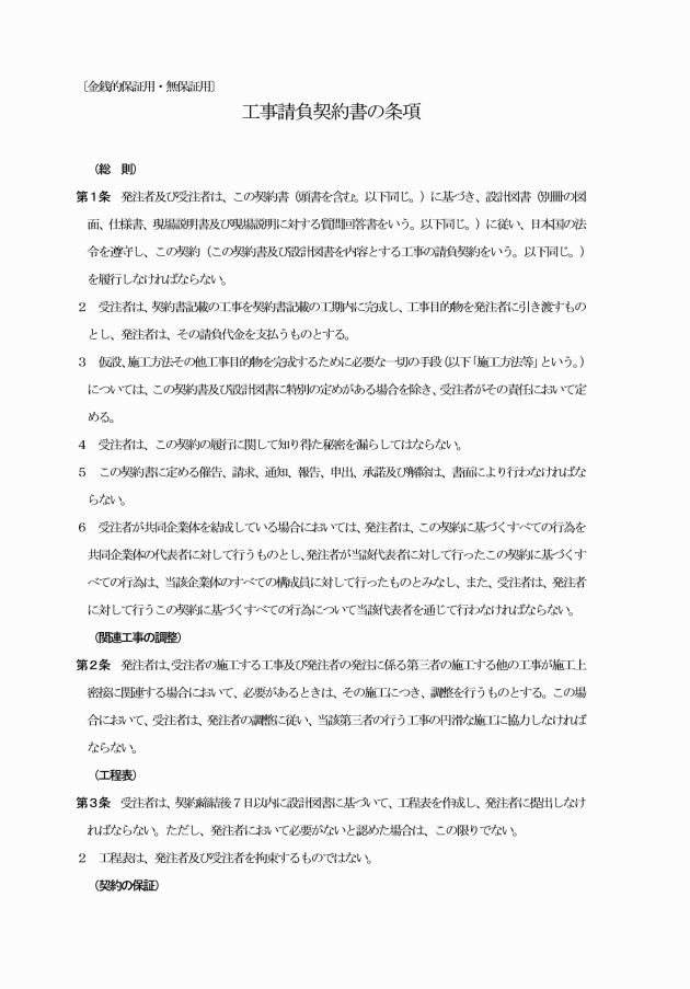
(5) 工事請負契約書・・・・・・・・・・・・・・・・・・・・・・〔第5号様式〕
(6) 工事請負契約書(三者契約用)・・・・・・・・・・・・・・・〔第6号様式〕
(7) 工事請負契約書(単価契約用)・・・・・・・・・・・・・・・〔第7号様式〕
(8) 委託契約書・・・・・・・・・・・・・・・・・・・・・・・・〔第8号様式〕
(9) 委託契約書(単価契約用)・・・・・・・・・・・・・・・・・〔第9号様式〕
(10) 委託契約書(業務委託契約用)・・・・・・・・・・・・・・・〔第10号様式〕
(11) 変更契約書(工事)・・・・・・・・・・・・・・・・・・・・〔第11号様式〕
(12) 変更契約書(工事三者契約用)・・・・・・・・・・・・・・・〔第12号様式〕
(13) 変更契約書(委託)・・・・・・・・・・・・・・・・・・・・〔第13号様式〕
(14) 請書(工事)・・・・・・・・・・・・・・・・・・・・・・・〔第14号様式〕
(15) 請書(委託)・・・・・・・・・・・・・・・・・・・・・・・〔第15号様式〕
(16) 変更請書(工事)・・・・・・・・・・・・・・・・・・・・・〔第16号様式〕
(17) 変更請書(委託)・・・・・・・・・・・・・・・・・・・・・〔第17号様式〕
(18) 工事設計書・・・・・・・・・・・・・・・・・・・・・・・・〔第18号様式〕
(19) 工程表(工事)・・・・・・・・・・・・・・・・・・・・・・・〔第19号様式〕
(19―2) 工程表(工事)・・・・・・・・・・・・・・・・・・・・・〔第19号様式〕
(20) 工事着手届・・・・・・・・・・・・・・・・・・・・・・・・〔第20号様式〕
(21) 委託業務着手届・・・・・・・・・・・・・・・・・・・・・・〔第21号様式〕
(22) 請負工事一部下請負届・・・・・・・・・・・・・・・・・・・〔第22号様式〕
(23) 再委託届・・・・・・・・・・・・・・・・・・・・・・・・・〔第23号様式〕
(24) 現場代理人・技術者選任(変更)通知書・・・・・・・・・・・〔第24号様式〕
(25) 管理技術者・照査技術者選任(変更)通知書・・・・・・・・・〔第25号様式〕
(26) 貸与品借用書・・・・・・・・・・・・・・・・・・・・・・・〔第26号様式〕
(27) 支給品受領書・・・・・・・・・・・・・・・・・・・・・・・〔第27号様式〕
(28) 工事完成届・・・・・・・・・・・・・・・・・・・・・・・・〔第28号様式〕
(29) 工事既済部分届・・・・・・・・・・・・・・・・・・・・・・〔第29号様式〕
(30) 工事部分完成届・・・・・・・・・・・・・・・・・・・・・・〔第30号様式〕
(31) 委託業務完了届・・・・・・・・・・・・・・・・・・・・・・〔第31号様式〕
(32) 工事完成認定書・・・・・・・・・・・・・・・・・・・・・・〔第32号様式〕
(33) 出来高認定書・・・・・・・・・・・・・・・・・・・・・・・〔第33号様式〕
(34) 委託業務完了認定書・・・・・・・・・・・・・・・・・・・・〔第34号様式〕
(35) 工事目的物引渡書・・・・・・・・・・・・・・・・・・・・・〔第35号様式〕
(36) 成果物引渡書・・・・・・・・・・・・・・・・・・・・・・・〔第36号様式〕
(37) 請負代金請求書・・・・・・・・・・・・・・・・・・・・・・〔第37号様式〕
(38) 業務委託料請求書・・・・・・・・・・・・・・・・・・・・・〔第38号様式〕
(39) 前金払請求書(工事)・・・・・・・・・・・・・・・・・・・〔第39号様式〕
(40) 前金払請求書(委託)・・・・・・・・・・・・・・・・・・・〔第40号様式〕
(41) 内金払請求書・・・・・・・・・・・・・・・・・・・・・・・〔第41号様式〕
(42) 仲裁合意書・・・・・・・・・・・・・・・・・・・・・・・・〔第42号様式〕
(43) 仲裁合意書(三者契約用)・・・・・・・・・・・・・・・・・〔第43号様式〕
(44) 工事(検査)台帳・・・・・・・・・・・・・・・・・・・・・〔第44号様式〕
(45) 工事(支払)台帳・・・・・・・・・・・・・・・・・・・・・〔第45号様式〕
(46) 契約決定通知書(工事)・・・・・・・・・・・・・・・・・・〔第46号様式〕
(47) 契約決定通知書(委託)・・・・・・・・・・・・・・・・・・〔第47号様式〕
(48) 監督職員選任通知書(工事)・・・・・・・・・・・・・・・・〔第48号様式〕
(49) 監督職員選任通知書(委託)・・・・・・・・・・・・・・・・〔第49号様式〕
(50) 材料受払簿・・・・・・・・・・・・・・・・・・・・・・・・〔第50号様式〕
(51) 支給材料貸与品返納書・・・・・・・・・・・・・・・・・・・〔第51号様式〕
(52) 工事施工一時中止(再開)通知書・・・・・・・・・・・・・・〔第52号様式〕
(53) 工事請負契約解除通知書・・・・・・・・・・・・・・・・・・〔第53号様式〕
(54) 委託契約解除通知書・・・・・・・・・・・・・・・・・・・・〔第54号様式〕
(55) 工事成績評定書(土木工事)・・・・・・・・・・・・・・・・〔第55号様式〕
(56) 工事成績評定書(営繕工事)・・・・・・・・・・・・・・・・〔第56号様式〕
(57) 工事成績評定書(設備工事)・・・・・・・・・・・・・・・・〔第57号様式〕
(58) 工事成績評定書(水道工事)・・・・・・・・・・・・・・・・〔第58号様式〕
(59) 工事成績評定書(解体工事)・・・・・・・・・・・・・・・・〔第59号様式〕
附則
この要綱は、平成23年4月1日から施行する。
附則(平成23年6月1日告示第236号)
この要綱は、平成23年6月1日から施行する。
附則(平成23年11月1日告示第393号)
この要綱は、告示の日から施行する。
附則(平成24年4月1日告示第157号)
この要綱は、告示の日から施行する。
附則(平成24年12月19日告示第462号)
この要綱は、平成25年1月1日から施行する。
附則(平成26年4月1日告示第167号)
この要綱は、平成26年4月1日から施行する。
附則(平成27年8月26日告示第368号)
この要綱は、告示の日から施行する。
附則(平成28年4月1日告示第213号)
この要綱は、平成28年4月1日から施行する。
附則(平成28年7月25日告示第380号)
この要綱は、告示の日から施行する。
附則(平成29年2月3日告示第41号)
この要綱は、告示の日から施行する。
附則(平成30年5月1日告示第299号)
この要綱は、告示の日から施行する。
附則(平成31年4月26日告示第332号)
この要綱は、平成31年4月26日から施行する。
附則(令和元年6月1日告示第395号)
この要綱は、令和元年6月1日から施行する。
附則(令和2年4月1日告示第200号)
この要綱は、令和2年4月1日から施行する。
附則(令和2年10月1日告示第476号)
この要綱は、告示の日から施行する。
附則(令和3年5月26日告示第383号)
この要綱は、令和3年6月1日から施行する。
附則(令和3年9月27日告示第488号)
この要綱は、令和3年10月1日から施行する。
附則(令和4年12月23日告示第603号)
この要綱は、令和5年1月1日から施行する。
附則(令和5年3月24日告示第131号)
この要綱は、令和5年4月1日から施行する。
附則(令和5年9月25日告示第515号)
この要綱は、令和5年10月1日から施行する。
附則(令和7年2月14日告示第51号)
この要綱は、告示の日から施行する。
(全部改正〔令和3年告示383号〕)


(全部改正〔令和3年告示383号〕)


(全部改正〔令和2年告示200号〕)

(全部改正〔令和2年告示200号〕)

(全部改正〔令和7年告示51号〕)

































(全部改正〔令和4年告示603号〕)


(全部改正〔令和3年告示488号〕)



















(全部改正〔令和5年告示131号〕)




























(全部改正〔令和3年告示383号〕)


















(全部改正〔令和5年告示131号〕)
















(全部改正〔令和4年告示603号〕)

(全部改正〔令和4年告示603号〕)

(全部改正〔令和4年告示603号〕)

(全部改正〔令和2年告示200号〕)

(全部改正〔令和2年告示200号〕)

(全部改正〔令和4年告示603号〕)

(全部改正〔令和4年告示603号〕)

(一部改正〔平成28年告示380号〕)

(全部改正〔令和3年告示488号〕)

(全部改正〔令和3年告示488号〕)

(全部改正〔令和3年告示383号〕)

(全部改正〔令和3年告示383号〕)

(全部改正〔令和3年告示383号〕)

(全部改正〔令和3年告示383号〕)

(全部改正〔令和3年告示383号〕)

(全部改正〔令和3年告示383号〕)

(全部改正〔令和3年告示383号〕)

(全部改正〔令和3年告示383号〕)

(全部改正〔令和3年告示383号〕)

(全部改正〔令和3年告示383号〕)

(全部改正〔令和3年告示383号〕)

(全部改正〔令和3年告示383号〕)


(全部改正〔令和2年告示200号〕)


(全部改正〔令和3年告示383号〕)

(全部改正〔令和3年告示383号〕)

(全部改正〔令和3年告示383号〕)

(追加〔令和5年告示515号〕)

(全部改正〔令和3年告示383号〕)

(追加〔令和5年告示515号〕)

(全部改正〔令和3年告示383号〕)

(追加〔令和5年告示515号〕)

(全部改正〔令和3年告示383号〕)

(追加〔令和5年告示515号〕)

(全部改正〔令和3年告示383号〕)

(追加〔令和5年告示515号〕)

(全部改正〔令和2年告示200号〕)


(全部改正〔令和2年告示200号〕)





(全部改正〔令和2年告示200号〕)




(全部改正〔令和3年告示383号〕)

(全部改正〔令和2年告示200号〕)



(全部改正〔令和3年告示383号〕)

(全部改正〔令和3年告示383号〕)

(全部改正〔令和3年告示383号〕)

(全部改正〔令和3年告示383号〕)

(全部改正〔令和3年告示383号〕)
