○四日市市世代交代・初期投資促進事業費補助金交付要綱
令和7年4月1日
告示第295号
(目的)
第1条 この要綱は、将来の農地の受け手となる新規就農者等の円滑な経営継承及び早期の経営発展に向けた取組を支援するとともに、次世代を担う農業者となることを志向する者に対し、就農後の経営発展のために必要な機械・施設の導入を支援するため、必要な事項を定めるものとする。
(適用法規)
第2条 この要綱の定めるところによる補助金の交付は、新規就農者確保緊急円滑化対策実施要綱(令和5年12月1日付け5経営第2016号農林水産事務次官依命通知。以下「国要綱」という。)及び四日市市補助金等交付規則(昭和57年四日市市規則第11号)の定めによるほか、この要綱に定めるところによる。
(交付対象者等)
第3条 事業の種類は、次のとおりとする。
(1) 世代交代円滑化タイプ
将来の農地の受け手となる新規就農者等が実施する、農業用機械・施設等の修繕・撤去・移設等の経営資源の有効利用に向けた取組、法人化や専門家の活用等の円滑な経営移譲に向けた取組、農業用機械・施設等の導入を支援する事業
(2) 初期投資促進タイプ
次世代を担う農業者となることを志向し、就農後の経営発展に資する取組を行う場合、都道府県支援分の2倍を国が支援する事業
(1) 世代交代円滑化タイプ 国要綱別記2の第5のⅠの1に定める者
(2) 初期投資促進タイプ 国要綱別記2の第5のⅡの1に定める者
3 補助金の交付対象となる経費は、次のとおりとする。
(1) 世代交代円滑化タイプ 国要綱別記2の第5のⅠの2に定める取組に要する経費
(2) 初期投資促進タイプ 国要綱別記2の第5のⅡの2(1)に定める取組に要する経費
4 補助金の交付額は、次のとおりとする。
(1) 世代交代円滑化タイプ 国要綱別記2の第5のⅠの3に定める額。ただし、国要綱別記2の第5のⅠの2の(3)の取組をする場合は、三重県の定める額を追加する。
(2) 初期投資促進タイプ 国要綱別記2の第5のⅡの3に定める額に、三重県の定める額を追加した額とする。
5 補助金の成果目標は、次のとおりである。
(1) 世代交代円滑化タイプ 国要綱別記2の第5のⅠの4に定める目標
(2) 初期投資促進タイプ 国要綱別記2の第5のⅡの5に定める目標
6 補助金の目標年度は、次のとおりである。
(1) 世代交代円滑化タイプ 国要綱別記2の第5のⅠの5に定める年度
(2) 初期投資促進タイプ 国要綱別記2の第5のⅡの4に定める年度
(世代交代・初期投資促進事業計画等の承認申請)
第4条 補助金の交付を受けようとする者又は法人は、世代交代・初期投資促進事業計画承認申請書(第1号様式)(以下「交付対象者事業計画」という。)を作成し、市長に提出しなければならない。
2 市長は、補助金の交付を受けようとする者又は法人が前項の交付対象者事業計画を作成するに当たり、三重県の関係機関や農業協同組合、農業委員会等の関係機関に所属する者及び指導農業士等の関係者で構成するサポート体制(以下「サポート体制」とする。)を構築し、交付対象者事業計画の妥当性及び目標達成の実現性の観点から、必要な助言及び指導を行うものとする。
(交付の申請)
第8条 申請者は、世代交代・初期投資促進事業費補助金交付申請書(第5号様式)に必要書類を添付して、市長が別に定める期日までに、市長に提出しなければならない。
2 申請者は、前項の規定により交付申請書を提出するに当たって、当該補助金に係る仕入れに係る消費税相当額(補助対象経費に含まれる消費税及び地方消費税に相当する額のうち、消費税法(昭和63年法律第108号)に規定する仕入れに係る消費税額として控除できる部分の金額と当該金額に地方税法(昭和25年法律第226号)に規定する地方消費税率を乗じて得た金額との合計額に補助率を乗じて得た金額をいう。以下同じ。)があり、かつ、その金額が明らかな場合には、これを減額して申請しなければならない。ただし、申請時において当該補助金に係る仕入れに係る消費税等相当額が明らかでない場合は、この限りでない。
(交付の決定)
第9条 市長は、前条第1項の規定による補助金の交付の申請があったときは、当該申請書等の書類の審査及び必要に応じて行う調査等により、補助金を交付すべきものと認めたときは、速やかに交付の決定をするものとする。
(交付の条件)
第10条 市長は、補助金の交付の決定をする場合において、補助金の交付の目的を達成するために必要があると認めたときは、条件を付することができる。
(決定の通知)
第11条 市長は、補助金の交付を決定したときは、速やかにその決定の内容及びこれに条件を付した場合はその条件を、世代交代・初期投資促進事業費補助金交付決定通知書(第6号様式)により申請者に通知するものとする。
(申請の取下げ)
第12条 前条の規定による通知を受けた者又は法人(以下「補助事業者」という。)は、当該通知に係る補助金の交付の決定の内容又はこれに付された条件に不服があるときは、当該通知を受けた日から15日以内に申請の取下げをすることができる。
2 前項の規定による取下げがあったときは、当該申請に係る補助金の交付の決定は、なかったものとみなす。
(事情変更による決定の取消し等)
第13条 市長は、補助金の交付の決定をした場合において、その後の事情の変更により特別の必要が生じたときは、補助金の交付の決定の全部若しくは一部を取消し、又はその決定の内容若しくはこれに付した条件を変更することができる。ただし、補助事業等のうち、既に経過した期間に係る部分については、この限りでない。
(補助事業の遂行)
第14条 補助事業者は、補助金の交付の決定の内容及びこれに付された条件に従い、善良な管理者の注意をもって補助事業を行わなければならない。
(状況報告及び立入検査等)
第16条 市長は、補助事業を適切に執行させるため、必要に応じ、補助事業者に補助事業の執行の状況報告を求め、又は事業現場等に立ち入り、帳簿書類その他の物件を検査させ、若しくは必要な指示をすることができる。
(補助事業の内容の変更)
第17条 補助事業者が補助金の交付決定通知を受けた後において補助事業等の内容の変更(補助事業の完了後における成果物の変更を含み、市長の定める軽微な変更を除く。)をする場合又は補助事業等を中止し、若しくは廃止しようとする場合は、直ちに市長に世代交代・初期投資促進事業費補助金変更承認申請書(第8号様式)を提出し、市長の承認を受けなければならない。
2 前項の軽微な変更とは、補助金額に変更がなく補助目的の達成に支障がないと認められる場合であって、交付対象経費全体及び各項目における20パーセント以内の変更をいう。
(実績報告)
第19条 補助事業者は、補助事業が完了したときは世代交代・初期投資促進事業費補助金実績報告書(第10号様式)に市長の定める書類を添えて市長に提出しなければならない。
2 第8条第2項ただし書により交付の申請をした補助事業者は、前項の実績報告書を提出するに当たり、当該補助金に係る仕入れに係る消費税等相当額が明らかになった場合には、これを補助金額から減額して提出しなければならない。
3 第8条第2項ただし書により交付の申請をした補助事業者は、第1項の実績報告書を提出した後において、消費税及び地方消費税の申告により当該補助金に係る仕入れに係る消費税等相当額が確定した場合には、その金額(前項の規定により減額した補助事業者については、その金額が減じた額を上回る部分の金額)について、速やかに、仕入れに係る消費税等相当額報告書(第11号様式)を市長に報告するとともに、市長の返還命令を受けてこれを返還しなければならない。
(是正のための措置)
第20条 市長は、前条第1項の実績報告書の提出があった場合において、当該補助事業の成果が補助金の交付の決定の内容及びこれに付した条件に適しないと認めたときは、これに適合させるための措置をとるべきことを当該補助事業者に命ずることができる。
3 市長は、前項の規定による請求を受けたときは、補助金を交付するものとする。
4 補助事業者が補助金の交付の目的を達成するため、市長において特に必要と認めたときは、前各項の規定にかかわらず、補助事業の完了の前に補助金の全部又は一部を概算払により交付することができる。
(就農状況報告等)
第22条 補助事業者は、事業実施の翌年度から交付対象者事業計画等に定めた目標年度の翌年度まで、毎年7月末及び1月末までにその直前の6か月(実績報告後1回目の報告においては、実績報告後又は就農後からの期間)の就農状況報告(第14号様式)を市長に提出しなければならない。
2 市長は、サポート体制の中から対象者ごとに「経営・技術」、「営農資金」、「農地」のそれぞれの専属の担当者並びに新規就農者の農業経営、地域生活等の諸課題に対して適切な助言及び指導が可能な農業者(以下「サポートチーム」という。)を選任し、対象者の各課題の相談先を明確にするものとする。
(1) 補助事業者への面談
ア 営農に対する取組状況
イ 栽培・経営管理状況
ウ 交付申請者事業計画等達成に向けた取組状況
エ 労働環境等に対する取組状況
(2) ほ場確認
ア 耕作すべき農地が遊休化されていないこと。
イ 農作物を適切に生産していること。
(3) 書類確認
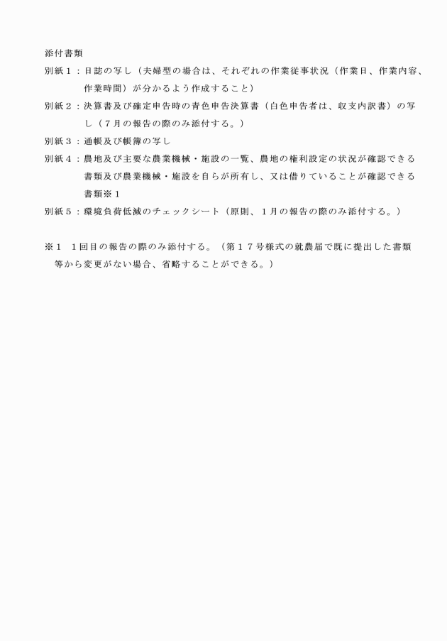
ア 作業日誌
イ 帳簿
ウ 農地の権利設定の状況が確認できる書類(農地基本台帳、農地法第3条の許可を受けた使用貸借、賃貸借若しくは売買契約書、令和4年改正法附則第5条に基づく公告があった農用地利用集積計画、令和4年改正附則第9条に基づく公告があった農用地利用配分計画、農地中間管理事業の推進に関する法律第18条に基づく公告があった農用地利用集積等促進計画、特定作業受委託契約書又は都市農地の貸借の円滑化に関する法律第4条第1項の規定に基づく事業計画のうち該当する箇所のいずれかの書類の写し。)
エ 管理運営日誌・利用簿等(本事業で導入した機械・施設等の管理・運営状況が分かるもの)
5 前2項の規定にかかわらず、四日市市農業経営開始資金交付規則(平成25年四日市市規則第3号。以下「規則」という。)第11条第8項及び第9項による確認を行った場合は、前2項の規定する助言及び指導を、確認したものとみなすことができる。
6 市長は、補助事業者及び市長が別に定める者の営農上の諸課題の相談に応じるサポート体制を整備するものとする。
(就農報告)
第24条 補助事業者は、実績報告後に就農する場合は、就農後1か月以内に就農届(第17号様式)を市長に提出する。ただし、国要綱別記2の第6の5の(3)又は国要綱別記1の第6の1の(7)のエの報告を提出した場合は、当該報告をもって提出したものと見なすことができる。
(決定の取消し)
第25条 市長は、補助事業者が次の各号のいずれかに該当すると認めたときは、補助金の交付の決定の全部又は一部を取り消すことができる。
(1) この要綱又は補助金の交付の決定をするときに付した条件若しくは市長の指示に違反したとき。
(2) 補助金を交付の目的以外に使用したとき。
(3) 補助事業を中止し、又は廃止したとき。
(4) 補助事業に関する申請、報告、施行等について不正な行為があったとき。
(5) その他補助金の使用が不適当と認めたとき。
2 前項の規定は、補助金の額の確定があった後においても適用があるものとする。
3 市長は、第1項の規定による取消しを行ったときは、速やかにその旨を補助事業者に通知するものとする。
(補助金の返還)
第26条 市長は、補助金の交付の決定を取消した場合において、補助金の当該取消しに係る部分に関し、既に補助金が交付されているときは、期限を定めてその返還を命じるものとする。
2 市長は、補助事業者に交付すべき補助金の額を確定した場合において、既にその額を超える補助金が交付されているときは、期限を定めてその返還を命じるものとする。
4 補助事業者は、前項の申請をしようとする場合には、申請の内容を記載した書面に、当該補助事業の交付の目的を達成するためにとった措置及び当該補助金の返還を困難とする理由その他参考となるべき事項を記載した書類を添えて、市長に提出しなければならない。
(帳簿及び書類の備え付け)
第27条 補助事業者は、当該補助事業に関する帳簿及び書類を備え、これを整理しておかなければならない。
2 補助事業者は、補助事業に係る機械装置等について、財産管理台帳(第18号様式)を備え、これを適切に管理しなければならない。
3 補助事業者は、当該補助事業に関する管理運営状況を明らかにした管理運営日誌・利用簿等を備え、これを適切に管理しなければならない。
4 前3項の書類を、当該補助事業の完了の日の属する年度の翌年度から機械装置等の減価償却資産の耐用年数に関する省令(昭和40年大蔵省令第15号)に規定する耐用年数に相当する期間(以下「処分制限期間」という。)まで、保存しなければならない。
(財産の処分の制限)
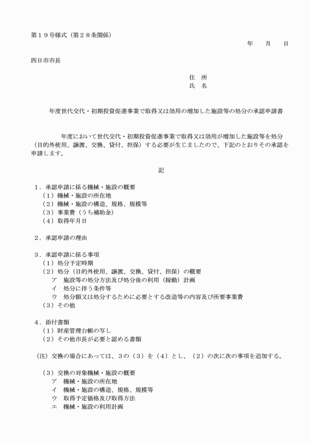
第28条 補助事業者は、補助事業により取得し、又は効用の増加した財産で次に掲げるものを、補助金の交付の目的に反して使用し、譲渡し、交換し、貸し付け、又は担保に供する場合は、四日市市世代交代・初期投資促進事業で取得又は効用の増加した施設等の処分の承認申請書(第19号様式)を市長に提出し、承認を受けなければならない。ただし、当該財産がその耐用年数(減価償却資産の耐用年数に関する省令(昭和40年大蔵省令第15号)に規定する耐用年数をいう。)を経過した場合は、この限りでない。
(1) 不動産及びその従物
(2) 機械及び重要な器具で、市長が定めるもの
(3) その他市長が補助金の交付の目的を達成するため特に必要があると認めて定めるもの
(災害の報告)
第29条 補助事業者は、施設等について、処分制限期間内に天災その他の災害を受けたときは、直ちに、四日市市世代交代・初期投資促進事業で取得又は効用の増加した施設等の災害報告書(第20号様式)により、市長に報告しなければならない。
(交付情報等の登録)
第30条 市長は、青年等就農計画等、交付申請書等の提出があった場合には、データベース(全国農業委員会ネットワーク機構が設ける交付情報等に関するデータベースをいう。)に交付情報等を速やかに登録するものとする。
2 市長は、本事業の実施に際して得る個人情報については、個人情報の取扱い(第21号様式)により適切に取り扱うものとする。
(検査)
第31条 市長は、補助金に係る予算の執行の適正を期するため、補助事業者の報告に基づき、帳簿等関係書類及び物件、施設等を検査することができる。
(補助金の評価)
第32条 市長は、当該補助金に関する評価を常に行い、その必要性及び効果について十分に検証するものとする。
2 市長は、前項による検証の結果、必要と認めたときは、要綱の改正又は廃止その他の適切な措置を講じるものとする。
(補則)
第33条 この要綱に定めるもののほか、この要綱の施行に関し必要な事項は、市長が別に定める。
附則
(施行期日)
1 この要綱は、告示の日から施行する。
(有効期限)
2 この要綱は、令和10年3月31日限り、その効力を失う。




















































