○四日市市太陽光発電設備等設置費補助金交付要綱
令和5年10月5日
告示第523号
(趣旨)
第1条 この要綱は、本市における再生可能エネルギーの利用を促進し、温室効果ガスの排出削減を図るため、四日市市太陽光発電設備等設置費補助金(以下「補助金」という。)の交付に関し、四日市市補助金等交付規則(昭和57年四日市市規則第11号。以下「規則」という。)に定めるもののほか、必要な事項を定めるものとする。
(補助対象設備)
第2条 この要綱において、補助の対象となる太陽光発電設備等(以下「補助対象設備」という。)は、次の各号に掲げるものをいう。
(1) 太陽光発電設備
ア 商用化され、導入実績があるものであること。
イ 中古設備ではないこと。
ウ 増設ではないこと。
エ 買替えでないこと。
オ リースではないこと。
(2) 蓄電池
ア 商用化され、導入実績があるものであること。
イ 前号に規定する太陽光発電設備の付帯設備であること。
ウ 中古設備ではないこと。
エ 増設ではないこと。
オ 買替えでないこと。
カ リースではないこと。
キ 原則として再エネ発電設備によって発電した電気を蓄電するものであり、平時において充放電を繰り返すことを前提とした設備であること。
ク 停電時のみに利用する非常用予備電源でないこと。
ケ 定置用であること。
コ 15.5万円/kWh(工事費込み・税抜き)以下の蓄電池であること。
サ 別添1「蓄電池の仕様」を満たすもの。
(補助対象事業等)
第3条 この要綱において、補助金の交付の対象となる事業(以下「補助対象事業」という。)は、市内で自ら所有し居住する住宅に自己が所有する補助対象設備を設置する事業であることとし、補助の対象となる経費は、補助対象設備の購入費用及びその設置に係る費用とする。
(補助対象者)
第4条 市長は、次の各号に掲げる要件の全てを満たす個人(以下「補助対象者」という。)に対して、予算の範囲内で補助金を交付する。
(1) 第7条に規定する交付決定以前に補助対象事業に係る契約を締結していない者又は交付決定以前に補助対象事業に係る契約を締結しているが、契約日が令和5年7月14日以降であり、かつ、補助対象事業のための工事に着手していない者であること
(2) 市税等を滞納していない者であること
(3) 補助対象設備について、国、県及び市から他の補助等を受けて補助対象事業を実施しない者であること
(4) 再生可能エネルギー電気の利用の促進に関する特別措置法(平成23年法律第108号。以下「再エネ特措法」という。)に基づくFIT制度又はFIP制度の認定を取得しない者であること
(5) 電気事業法(昭和39年法律第170号)第2条第1項第5号ロに定める接続供給(自己託送)を行わない者であること
(6) 再エネ特措法に基づく「事業計画策定ガイドライン(太陽光発電)」(資源エネルギー庁)に定める遵守事項(ただし、専らFITの認定を受けた者に対するものを除く)を遵守できる者であること
(7) 発電した電力量の30%以上を、申請した住宅の敷地内で自ら消費する者であること
(8) 設備の設置によって得られる環境価値のうち、需要家に供給を行った電力量に紐づく環境価値を需要家に帰属させることができる者であること
(9) 法定耐用年数を経過するまでの間、補助対象設備により取得した温室効果ガス排出削減効果についてJ―クレジット制度への登録を行わない者であること
(10) 「四日市市暴力団排除条例」(平成23年四日市市条例第9号)第2条に規定する暴力団又は暴力団員等でないこと
(一部改正〔令和6年告示506号〕)
(補助金額)
第5条 補助金の額は、次の各号に掲げる額とする。
(1) 太陽光発電設備
最大出力(kW表示の小数点以下切捨)に1kW当たり7万円を乗じた額とし、10kWを限度とする。ただし、補助金の額が導入に係る費用を上回ることはないものとする。
(2) 蓄電池
蓄電池の価格(工事費込み・税抜き)の3分の1の額(千円未満切捨)とする。ただし、10kWhを限度とする。
2 補助金を交付することができる回数は、住宅1戸につき1回を限度とする。また1者1回を限度とする。
(補助金の交付申請)
第6条 補助金の交付を受けようとする者は、補助金交付申請書(様式第1号)に、次に掲げる書類を添付して、市長に提出しなければならない。
(1) 市長が申請者に対して3か月以内に発行した市税の完納証明書
(2) 補助対象設備の設置に係る見積書の写し
(3) 補助対象設備の設置に係る契約を既に締結している場合には、その契約書等の写し
(4) 補助対象設備の設置場所及びその付近の見取図
(5) 補助対象設備の仕様書
(6) 委任状(事務等代行者へ委任する場合に限る。)
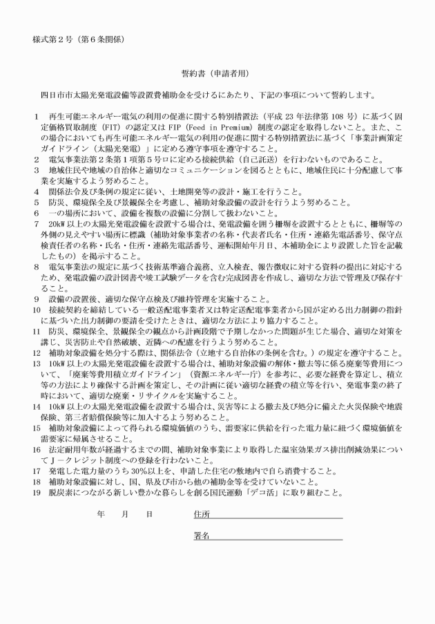
(7) 誓約書(申請者用)(様式第2号)
(8) 誓約書(施工事業者用)(様式第3号)
(9) 発電電力の消費量計画書
(10) 前各号に掲げるもののほか、市長が必要と認めたもの
(一部改正〔令和6年告示506号〕)
2 市長は、前項の決定に際して、必要に応じ、条件を付すことができる。
3 市長は、補助金を交付することが不適当と認められたときは、補助金不交付決定通知書(様式第5号)により、その理由を付して申請者に通知するものとする。
(状況報告書)
第9条 市長は、必要と認めるときは、補助対象者に対して、補助対象事業の進捗状況その他必要な事項について、報告をさせ又は検査を行うことができる。
(実績報告書)
第10条 補助対象者は、補助対象事業の完了後、30日以内又は別に定める日のいずれか早い日までに、補助金実績報告書(様式第8号)に次に掲げる書類を添付して、市長に提出しなければならない。ただし、止むを得ない理由により提出が不可能と市長が判断したものについては、提出を免除することができる。この場合において、市長は補助対象者に提出を免除した書類に代わるものを指示し、提出を求めることができる。
(1) 設備導入場所の住宅の全景を把握できるカラー写真
(2) 設備導入場所の住宅の場所がわかる地図
(3) 補助対象設備の設置に係る契約書等の写し(交付申請時に提出していない場合)
(4) 補助対象設備の保証書の写し
(5) 補助対象設備の設置に係る領収書の写し
(6) 補助対象設備の設置状況を把握できるカラー写真
(7) 電力会社との接続契約書・売(買)電契約書等の写し
(8) 誓約書(申請者用)(様式第9号)
(9) 補助対象設備の設置場所が交付申請時の申請者住所と異なる場合は、申請者が補助対象設備の設置場所へ転居したことがわかる住民票の写し
(10) 前各号に掲げるもののほか、市長が必要と認めたもの
(一部改正〔令和6年告示506号〕)
2 市長は、交付請求書が提出されたときは、必要な審査を行い、適当と認められるときは補助金交付確定通知を受けた者に対し補助金を交付するものとする。
3 市長は、補助対象者に交付すべき補助金の額を再確定した場合において、その額を超える補助金がすでに交付されているときは、その超える部分の補助金の返還を命ずるものとし、返還を命じられた補助対象者は次号に定める期限までに補助金を返還しなければならない。
4 前項の補助金の返還期限は、その命令のなされた日から10日以内とし、期限内に納付がない場合は、未納に係る金額に対して、その未納に係る日数に応じて年利10.95パーセントの割合で計算した延滞金を徴するものとする。
(交付決定の取消等)
第15条 市長は、補助対象者が次の各号のいずれかに該当すると認めたときは、交付決定の全部又は一部を取り消すことができる。
(1) 補助対象者が、法令等又は法令等に基づく市長の処分若しくは指示に従わない又はこの要綱の規定に違反した場合。
(2) 補助対象者が、偽りその他不正の手段により補助金の交付を受けたとき。
(3) 補助対象者が、補助金を補助対象事業以外の用途に使用したとき。
2 市長は、前項の取消しを行った場合において、既に当該取消に係る部分に関し補助金が交付されているときは、期限を付して当該補助金の返還を命ずるものとし、返還を命じられた補助対象者は期限までに補助金を返還しなければならない。
3 市長は、前項の返還を命ずる場合は、その命令に係る補助金の受領の日から納付の日までの日数に応じて、年利10.95パーセントの割合で計算した加算金の納付を併せて命ずるものとする。
(現地調査等)
第16条 市長は、補助金の交付業務の適正かつ円滑な運営を図るため、必要に応じて現地調査等を行うことができる。
2 市長は、補助対象者に対し、必要に応じて補助対象事業の成果を示すデータの提供その他の協力を求めることができる。
(関係書類の保管)
第17条 補助対象者は、補助金の申請書、実績報告書に関連する書類を、補助対象事業終了年度の翌年度から起算して5年間保存しなければならない。ただし、取得財産等について第13条第1項で定める処分制限期間を経過しない場合においては、経過するまでの期間保存しなければならない
(補助金の評価)
第18条 市長は、補助金に関する評価を常に行い、その必要性及び効果について十分に検証するものとする。
2 市長は、前項による検証の結果、必要と認めたときは、要綱の改正又は廃止その他の適切な措置を講じるものとする。
(補則)
第19条 この要綱に定めるもののほか、補助金の交付に関し必要な事項は、市長が別に定める。
附則
(施行期日)
1 この要綱は、令和5年10月5日から施行する。
(有効期限)
2 この要綱は、令和8年3月31日限り、その効力を失う。
附則(令和6年6月3日告示第506号)
この要綱は、令和6年6月3日から施行する。
(全部改正〔令和6年告示506号〕)


(全部改正〔令和6年告示506号〕)

(全部改正〔令和6年告示506号〕)





(全部改正〔令和6年告示506号〕)

(全部改正〔令和6年告示506号〕)





(全部改正〔令和6年告示506号〕)

